Algoritmo de selección de pacientes para reconstrucción selar en silla turca vacía
Juan F. Villalonga, Andrea L. Castillo, José Ignacio Pailler, Agustín Martínez-Font, Álvaro Campero
LINT, Facultad de Medicina, Universidad Nacional de Tucumán, Tucumán, Argentina
Recibido: 12/06/2024. Aceptado: 19/09/2024
Juan F. Villalonga
jfvillalonga@gmail.com
DOI: 10.59156/revista.v38i04.649
ORCID ID
Juan F. Villalonga: 0000-0002-1544-6334
Andrea L. Castillo: 0009-0004-2021-9832
José Ignacio Pailler: 0000-0003-4294-4352
Agustín Martínez-Font: 0000-0001-7095-0157
Álvaro Campero: 0000-0001-5184-5052
EMAILS
Andrea L. Castillo: alcm91@gmail.com
José Ignacio Pailler: josepailler@hotmail.com
Agustín Martínez-Font: agustinmartinezfont@gmail.com
Álvaro Campero: alvarocampero@yahoo.com.ar
Los autores no declaran conflicto de interés
Los autores no declaran financiamiento.
RESUMEN
Introducción: la reconstrucción extradural del piso selar está indicada en determinados pacientes con síndrome de silla turca vacía primaria; principalmente cuando presentan déficit visual sin otra causa que lo justifique. Nuestro equipo ideó un algoritmo preliminar para la selección de paciente quirúrgicos.
Objetivos: presentar los resultados de la aplicación de este algoritmo.
Material y métodos: desde enero de 2020 hasta enero de 2024 dicho algoritmo fue aplicado de forma prospectiva en los pacientes que durante la consulta presentaron silla turca vacía. Los pacientes se categorizaron en tres grupos según sus resultados del campo visual: excelente (pacientes con mejoría del déficit visual), aceptable (pacientes sin progresión del déficit visual) y malo (pacientes con progresión del déficit visual). El seguimiento mínimo fue de 6 meses.
Resultados: en cuanto al resultado visual, 9 pacientes (69.2%) presentaron una evolución excelente, mientras que 3 (23.1%) tuvieron una aceptable, y 1 paciente (7.7%) mostró un resultado malo. La mayoría (76.9%) no presentó complicaciones. Sin embargo, 1 paciente (7.7%) sufrió panhipopituitarismo y 2 (15.4%) cursaron con diabetes insípida transitoria.
Conclusión: el algoritmo preliminar resultó ser efectivo para la selección de pacientes con silla turca vacía candidatos a cirugía de reconstrucción del piso selar.
Palabras clave: Algoritmo. Endoscópica. Reconstrucción. Silla turca vacía.
Patient selection algorithm for sellar remodeling in empty sella syndrome
ABSTRACT
Background: the extradural remodeling of the sellar floor is indicated in certain patients with primary empty sella syndrome; mainly when they have visual deficit without another cause that justifies it. Our team designed a preliminary algorithm for the selection of surgical patients.
Objectives: to present the results of the application of this algorithm.
Methods: from January 2020 to January 2024, this algorithm was applied prospectively to patients who presented empty sella syndrome during the medical consultation. Patients were categorized into three groups according to their visual field results: excellent (patients with improvement of visual deficit), acceptable (patients without progression of visual deficit) and poor (patients with progression of visual deficit). The minimum follow-up was 6 months.
Results: regarding the visual outcome, 9 patients (69.2%) had an excellent result, while 3 patients (23.1%) had an acceptable result, and 1 patient (7.7%) had a poor result. Most patients (76.9%) had no complications. However, 1 patient (7.7%) suffered from panhypopituitarism, and 2 patients (15.4%) developed transient diabetes insipidus.
Conclusion: the preliminary algorithm proved to be effective for the selection of patients with empty sella syndrome who are candidates for the surgical remodeling of the sellar floor.
Keywords: Algorithm. Empty sella syndrome. Endoscopic. Remodeling.
INTRODUCCIÓN
La silla turca vacía (STV) es un cuadro evidenciado con relativa frecuencia en nuestra práctica diaria. La mayoría de las veces se trata de un hallazgo sin indicación de cirugía. En otras ocasiones se asocia a manifestaciones clínicas y configura un síndrome de STV.1
La reconstrucción extradural del piso selar está indicada en determinados pacientes con síndrome de silla turca vacía primaria (SSTVP); principalmente cuando presentan déficit visual sin otra causa que lo justifique.1-4 Sin embargo, hay pocas escuelas a nivel mundial que realicen con determinada frecuencia esta cirugía. Atribuimos este fenómeno al hecho de que no existen en la literatura claros algoritmos de manejo para esta patología. Nuestro equipo en Tucumán ideó un algoritmo preliminar para selección de pacientes quirúrgicos.
Objetivos
El objetivo de este trabajo es presentar los resultados de la aplicación de este algoritmo.
MATERIALES Y MÉTODOS
Elaboración del algoritmo diagnóstico preliminar
En enero de 2020 nuestro equipo elaboró un algoritmo preliminar para la selección de pacientes quirúrgicos con STV (Figura 1).

Figura 1. Algoritmo preliminar para la selección de pacientes candidatos a reconstrucción del piso selar por SSTVP. FO: fondo de ojo. HTE: Hipertensión endocraneana. PL: punción lumbar. RM: Resonancia magnética. SSTVP: Síndrome de silla turca vacía primaria. STV: Silla turca vacía.
Técnica quirúrgica
Nuestro equipo ha desarrollado una técnica endoscópica que denominamos de las “7E” (i.e.: endoscópico endonasal, exposición, extradural, elevación, egreso, encastre y exclusión). La misma consiste en la exposición de la silla turca mediante un enfoque de guanti bianchi y la reconstrucción del piso selar con material heterólogo.5,6 El paso a paso de la técnica se muestra en la Figura 2. Los puntos clave se sintetizan con las 7 “E”.

Figura 2. Caso ilustrativo con el paso a paso de la técnica de las 7 “E”. A) Primera E: Técnica endoscópica. B) Segunda E: Exposición. C) Tercera E: Extradural. D) Cuarta E: Elevación. E y F) Quinta E: Egreso. G) Sexta E: Encastre. H) Séptima E: Exclusión.
Documentación de imágenes quirúrgicas
Durante todos los casos, se utilizó un endoscopio Storz Decq® con óptica de 0° (Karl Storz SE & Co, Tuttlingen, Alemania) conectado a una cámara de endoscopía HD Stryker® 1588 AIM (Advanced Imaging Modalities) (Stryker, Michigan, EE. UU.). Los procedimientos quirúrgicos se grabaron utilizando un dispositivo de captura de video, AVerMedia ER130 EzRecorder 130® (AverMedia Technologies, Taipéi, Taiwán). Las imágenes fueron editadas en PowerPoint versión 16.79.1 (Microsoft, Nuevo México, EE. UU.).
Aplicación del algoritmo: valoración de resultados
Diseño del estudio
Desde enero de 2020 hasta enero de 2024 dicho algoritmo fue aplicado de forma prospectiva en los pacientes que durante la consulta presentaron STV.
El protocolo del estudio fue aprobado por el Comité de Ética de la institución donde se realizaron las cirugías. Se obtuvo el consentimiento informado de todos los pacientes para el uso de sus registros médicos y neuroimágenes en la presente investigación. El estudio se adhirió a las directrices STROBE (STrengthening the Reporting of OBservational studies in Epidemiology).
Recolección de datos
La recopilación de datos se registró en una hoja de cálculo codificada de Excel (Excel 16.79.1, Microsoft, Redmond, Washington, EE. UU.) e incluyó edad, sexo, antecedente de patología selar, tipo de STV y síntomas de inicio.
Seguimiento
Se obtuvo un conjunto estandarizado de imágenes pre y postoperatorias para todos los casos, incluidas:
Estos estudios de imagen se realizaron antes de la cirugía, el primer día postoperatorio (TC) y luego se repitieron a los 90 días (RM) y a los 12 meses (RM). El período mínimo de seguimiento fue de 6 meses.
Los resultados clínicos se evaluaron categorizando a los pacientes según su resultado visual y de manejo de cefalea. Para el resultado visual se utilizó la campimetría visual en los períodos pre (últimos 30 días) y postoperatorio (a los 3 meses).
Los pacientes se categorizaron en tres grupos según sus resultados del campo visual:
Para categorizar la cefalea se utilizó la escala visual análoga.7
Control de sesgos
El neurocirujano que registró los datos pre y postoperatorios no participó en las cirugías. El neuroradiólogo que midió la región selar no tenía conocimiento de los resultados clínicos.
RESULTADOS
Selección de pacientes quirúrgicos
De los pacientes que se presentaron con STV (N: 277) se realizó una selección muy estricta (Figura 3). En una primera instancia, se distinguió entre pacientes con STV primaria y secundaria. Se consideró STV secundaria a quienes presentaron antecedentes de algún tipo de tratamiento quirúrgico, farmacológico o radioterapia de su patología selar. Se excluyeron a los pacientes con STV secundaria (n: 61).

Figura 3. Diagrama de flujo de pacientes. HTE: Hipertensión endocraneana. SSTVP: Síndrome de silla turca vacía primaria. STV: Silla turca vacía.
En una segunda instancia, de los pacientes con STV primaria se identificaron a los sintomáticos y a los no sintomáticos. Se excluyeron a los que se consideraron hallazgos radiológicos (n: 170). A los pacientes sintomáticos se los denominó como SSTVP (n: 46).
En una tercera instancia, los pacientes con SSTVP (n: 46) se tamizaron en dos grupos según presentaron (n: 21) o no (n: 25) hipertensión endocraneana (HTE). Para esto, se realizó un interrogatorio de rutina dirigido, un fondo de ojo con lámpara de hendidura, una RM con protocolo específico y una punción lumbar con manometría. Se excluyeron a los que presentaron HTE (por ejemplo, SSTVP asociado a malformación de Chiari tipo 1, hidrocefalia, alteración de circulación del líquido cefalorraquídeo, tumor, pseudotumor cerebri, patología fúngica, entre otros). Estos últimos fueron candidatos a otros tipos de cirugías, específicas para su causa.
En una cuarta etapa, quedaron tamizados los pacientes con SSTVP idiopáticos (n: 25). De estos pacientes se seleccionaron a quienes presentaron un déficit visual (n: 17). Para evidenciarlo se realizó una campimetría computarizada. Se excluyeron a quienes no presentaron déficit visual (n: 8).
En una quinta etapa, los pacientes con SSTVP idiopática con déficit visual (n: 17) fueron enviados para un estudio exhaustivo oftalmológico. Esto a fines de descartar otras causas de déficit visual frecuentes en nuestro medio (por ejemplo, retinopatía diabética, retinopatía hipertensiva). Se excluyeron a aquellos en quienes el oftalmólogo atribuyó el déficit a otra causa (n: 4).
En una sexta etapa, se indicó reconstrucción endoscópica del piso selar con técnica de 7E a los pacientes que cumplieron con nuestro estricto protocolo de selección (N: 13).
Pacientes operados
De los pacientes operados con SSTVP seleccionados con nuestro algoritmo, se evaluaron los resultados del campo visual, la mejora de la cefalea y la presencia de complicaciones. Los pacientes tenían edades comprendidas entre los 37 y 66 años, con una media de 48 años. En términos de género, todas las pacientes fueron mujeres.
En cuanto a los resultados del campo visual, 9 pacientes (69.2%) presentaron resultados excelentes, mientras que 3 (23.1%) tuvieron resultados aceptables, y 1 (7.7%) mostró un resultado malo.
Respecto a la mejora de la cefalea, 10 pacientes (76.9%) experimentaron una mejora significativa, mientras que 2 (15.4%) reportaron mejoras transitorias y 1 (7.7%) no experimentó ninguna mejora.
En términos de complicaciones, la mayoría (76.9%) no presentó ninguna. Sin embargo, 1 (7.7%) sufrió panhipopituitarismo y 2 (15.4%) cursaron con diabetes insípida transitoria (Tabla 1). Durante el seguimiento se evidenció que la paciente que presentó panhipopituitarismo finalmente tenía diagnóstico de histoplasmosis del sistema nervioso central.
TABLA 1. CARACTERÍSTICAS CLÍNICAS Y RESULTADOS DE LOS PACIENTES QUE SE SOMETIERON A CIRUGÍA MEDIANTE LA TÉCNICA 7E PARA SSTVP
N.° |
Sexo/Edad |
Resultado visual |
Mejora de la cefalea |
Complicaciones |
1 |
F/47 |
Excelente |
Sí |
No |
2 |
F/37 |
Excelente |
Sí |
No |
3 |
F/52 |
Aceptable |
Transitorio |
No |
4 |
F/48 |
Excelente |
Sí |
No |
5 |
F/66 |
Excelente |
Sí |
No |
6 |
F/39 |
Aceptable |
Transitorio |
DI transitoria |
7 |
F/31 |
Excelente |
Sí |
No |
8 |
F/59 |
Excelente |
Sí |
No |
9 |
F/55 |
Excelente |
Sí |
No |
10 |
F/45 |
Malo |
No |
Panhipopituitarismo |
11 |
F/52 |
Aceptable |
Sí |
No |
12 |
F/42 |
Excelente |
Sí |
No |
13 |
F/55 |
Excelente |
Sí |
DI Transitoria |
DI: Diabetes insípida. F: femenino.
DISCUSIÓN
STV es el término por el cual se denomina en forma coloquial al aracnoidocele selar.8 En este cuadro, la aracnoides se invagina a través del diafragma selar, ingresa en la silla turca y aplasta a la glándula hacia el piso. Como resultante, la silla turca impresiona estar vacía.9-11
Cómo clasificar la STV
Para clasificar el tipo de STV debemos hacernos una serie de preguntas:
1) ¿Tiene antecedente de tratamiento de patología selar? Esto es para determinar si es primaria o secundaria. STV secundaria es cuando existe antecedente de tratamiento quirúrgico, radiológico o farmacológico de patología selar. STV primaria es cuando no existe dicho antecedente.
2) ¿El paciente presenta síntomas congruentes? Esto es para saber si es un hallazgo o si configura un SSTVP.
3) ¿Existe una causa específica? ¿Existe HTE evidenciada y manometría de líquido cefalorraquídeo (LCR) y/o fondo de ojo? Esto a fines de determinar si la STV es por una causa específica asociada a HTE, o bien si es idiopática multifactorial. Entre las causas específicas encontramos: tumor, HTE benigna, hidrocefalia, Chiari tipo 1, patología fúngica del encéfalo, entre otras.
Indicación quirúrgica
Guinto y cols. proponen indicar la cirugía de reconstrucción selar en pacientes con déficit visual y/o fístula de LCR nasal.1,9,12 Los autores estamos de acuerdo en el primer escenario. No estamos de acuerdo en el segundo escenario, ya que si existe fístula de LCR nasal sea probablemente asociada a mecanismo de HTE. En este caso, sugerimos identificar la causa de dicho cuadro y tratarla.
En síntesis, sugerimos realizar la reconstrucción endoscópica con técnica de 7E en pacientes con SSTVP con déficit visual evidenciado en campimetría y donde se descartaron otras causas oftalmológicas.
Resultado en nuestra serie
La mayoría de los pacientes (76.9%) tratados por SSTVP utilizando nuestro algoritmo de selección presentó mejoría de su cuadro de cefalea. Esto puede deberse al hecho de que al reconstruir la silla se evita la tracción constante del diafragma constituido de duramadre hacia caudal, y con esto se disminuye el estímulo nociceptivo trigeminal.
Un total de 9 pacientes mejoraron su visión y en 3 no hubo progreso del déficit; dicho de otro modo: en 12/13 pacientes se obtuvo un resultado favorable.
El único caso en el que progresó el déficit visual fue en una paciente que a su vez presentó panhipopituitarismo. Durante el seguimiento se reveló que tenía diagnóstico de histoplasmosis del sistema nervioso central. Interpretamos que cometimos un error en el manejo de la paciente, en virtud de un diagnóstico fallido. Esta paciente presentó una silla turca primaria asociada a un aumento de la presión intracraneana por la patología fúngica; por lo tanto debería haberse tratado la HTE y no debería haberse realizado la reconstrucción selar. Luego de este caso, agregamos a nuestro algoritmo de manejo la histoplasmosis (endémica en nuestra región) como causa de la silla turca primaria asociada al aumento de la presión intracraneana y el uso de manometría para descartar cualquier causa no identificada previamente, con lo cual nuestro algoritmo preliminar fue modificado.
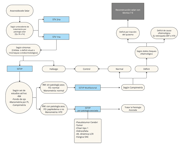
Así también, en un caso sin mejoría, se objetivó una alteración en la dinámica de flujo de LCR sin llegar a constituir una hidrocefalia. Considerando que la alteración de dicho flujo puede generar cierto grado de HTE sin un cuadro florido de hidrocefalia, por lo que también decidimos agregar esto en el algoritmo (Figura 4).

Figura 4. Algoritmo final para la selección de pacientes candidatos a reconstrucción del piso selar por STVP. FO: fondo de ojo. HTE: Hipertensión endocraneana. PL: punción lumbar. RM: Resonancia magnética. SSTVP: Síndrome de silla turca vacía primaria. STV: Silla turca vacía.
Por otra parte, hubo 2 pacientes que presentaron diabetes insípida transitoria, una durante la internación y otra que requirió reinternación por cuadro de hiponatremia al quinto día del alta. En ambos casos la evolución fue favorable tras un adecuado manejo del medio interno. En ningún caso requirieron desmopresina a largo plazo. Interpretamos a la diabetes insípida transitoria como secundaria a la manipulación mecánica de la glándula, al ser desplazada en dirección cefálica con algodones en tándem y luego con el injerto heterólogo, y no debido a una reacción exotérmica del Subiton®. Si se tratase de una reacción exotérmica, el déficit tendría que haberse presentado de forma persistente y en un mayor número de pacientes.
Limitaciones
Debido a que este es el primer algoritmo constituido para el manejo del paciente con SSTVP, más estudios deberían realizarse para validar su aplicación de manera sistemática.
CONCLUSIÓN
El algoritmo preliminar resultó ser efectivo para la selección de pacientes con STV candidatos a cirugía de reconstrucción del piso selar.
Contribuciones de autoría
Conceptualización: Juan Villalonga. Andrea Castillo
Curación de datos: Juan Villalonga. Andrea Castillo
Análisis formal: Juan Villalonga. Andrea Castillo
Adquisición de fondos: José Ignacio Pailler. Agustín Martínez-Font
Investigación: José Ignacio Pailler. Agustín Martínez-Font
Metodología: José Ignacio Pailler. Agustín Martínez-Font
Administración del proyecto: Andrea Castillo. Agustín Martínez-Font
Recursos: Andrea Castillo. Agustín Martínez-Font
Software: Andrea Castillo. Agustín Martínez-Font
Supervisión: Juan Villalonga. Álvaro Campero
Validación: Juan Villalonga. Álvaro Campero
Visualización: Juan Villalonga. Álvaro Campero
Redacción - borrador original: Juan Villalonga. Álvaro Campero
Redacción - revisión y edición: Juan Villalonga. Álvaro Campero
Este es un artículo de acceso abierto bajo la licencia CC BY-NC https://creativecommons.org/licenses/by-nc/4.0/
BIBLIOGRAFÍA